Найти
Войти
Меню
Главная
Лента
Закладки
Мобильное приложение
Скачайте приложение
App Store
установить
Play Market
установить
RuStore
установить
Комментарии
0
...комментариев пока нет
Назад
Colonelcassad
10 месяцев назад
ФОТО
ФОТО
ФОТО
ФОТО
К теме
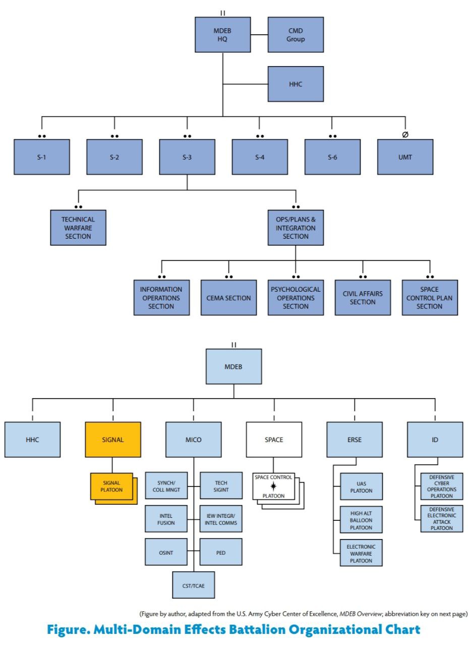
многосферных операций
армии США. Структура батальона
многосферных средств («эффектов»)
и концепция его применения для глубинной разведки.
@poisk_mil
Темы и теги
США
Политика
многосферный операция
батальон
армия
тема
структура
эффект
глубинный
концепция
Назад