ΠΠΎΠΌΠΌΠ΅Π½ΡΠ°ΡΠΈΠΈ 0
...ΠΊΠΎΠΌΠΌΠ΅Π½ΡΠ°ΡΠΈΠ΅Π² ΠΏΠΎΠΊΠ° Π½Π΅Ρ
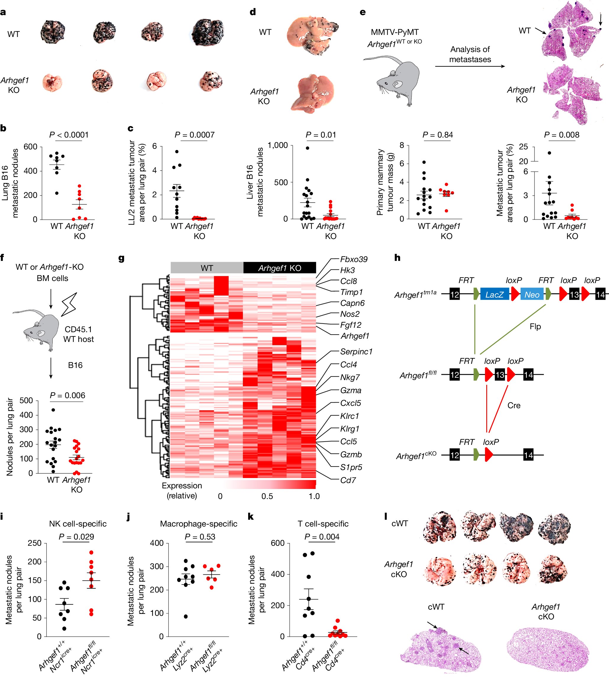
π ΠΡΠΏΠΈΡΠΈΠ½ ΠΏΡΠ΅Π΄ΠΎΡΠ²ΡΠ°ΡΠ°Π΅Ρ ΠΌΠ΅ΡΠ°ΡΡΠ°Π·Ρ, ΠΎΠ³ΡΠ°Π½ΠΈΡΠΈΠ²Π°Ρ ΠΏΠΎΠ΄Π°Π²Π»Π΅Π½ΠΈΠ΅ ΡΡΠΎΠΌΠ±ΠΎΡΠΈΡΠ°ΠΌΠΈ TXA2 ΠΈΠΌΠΌΡΠ½ΠΈΡΠ΅ΡΠ° Π’-ΠΊΠ»Π΅ΡΠΎΠΊ
ΠΠ΅ΡΠ°ΡΡΠ°Π·ΠΈΡΠΎΠ²Π°Π½ΠΈΠ΅ β ΡΡΠΎ ΡΠ°ΡΠΏΡΠΎΡΡΡΠ°Π½Π΅Π½ΠΈΠ΅ ΡΠ°ΠΊΠΎΠ²ΡΡ ΠΊΠ»Π΅ΡΠΎΠΊ ΠΈΠ· ΠΏΠ΅ΡΠ²ΠΈΡΠ½ΡΡ ΠΎΠΏΡΡ ΠΎΠ»Π΅ΠΉ Π² ΠΎΡΠ΄Π°Π»Π΅Π½Π½ΡΠ΅ ΠΎΡΠ³Π°Π½Ρ, ΠΈ ΠΎΠ½ΠΎ ΡΠ²Π»ΡΠ΅ΡΡΡ ΠΏΡΠΈΡΠΈΠ½ΠΎΠΉ 90% ΡΠ»ΡΡΠ°Π΅Π² ΡΠΌΠ΅ΡΡΠΈ ΠΎΡ ΡΠ°ΠΊΠ° Π²ΠΎ Π²ΡΠ΅ΠΌ ΠΌΠΈΡΠ΅.
Nature
Aspirin prevents metastasis by limiting platelet TXA2 suppression of T cell immunity
Nature - Inhibition of cyclooxygenase 1 releases T cells from immunosuppression by platelet-derived thromboxane A2, thereby enhancing the immune response against metastasis.