Предстоящий полумарафон в выходные ограничит движение на улице Поэта Романова

Парковка и движение по областному центру в районе улицы Поэта Романова будут сильно ограничены подготовкой и проведением полумарафона. Об этом сообщает Администрация Вологды.

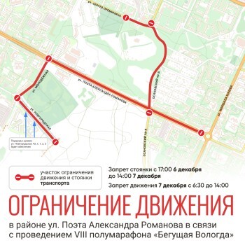
Маршрут бегунов будет пролегать не только по новой вологодской улице, но и по её окрестностям. 

Последний день регистрации – пятое декабря. 

В прошлом году он собрал более 1100 участников, о чём сообщал информационный портал «Вологда-Поиск»

Стоянка на Новгородской (от Молодёжной до Олимпийской) улице будет под запретом с 17 часов шестого декабря. Недавно отремонтированная Молодёжная улица также будет перекрыта от Новгородской до Поэта Романова. Движение по последней осложнится вплоть до улицы Конева. 

Осановский проезд также будет скован марафоном вплоть до улицы Ловенецкого. От неё же движется закрытая часть маршрута спортсменов и до дома на Сергея Преминина, 34.

Проезд заблокируют утром седьмого декабря, чтобы открыть после 14 часов. Закрытие улиц от автомобильного потока скажется и на общественном транспорте.

С 06:30 до 14:00 шестой автобус перестанет заезжать на Новгородскую улицу – из маршрута вычеркнут остановки «Больница» и «Осановская роща». Обходить ограничения предстоит автобусам №11, 13, 20 и 28.

По традиции, бегуны стартуют у Ледового дворца «ВологдАрена». Вместе с полумарафоном состоится Кубок региона по лёгкой атлетике, где атлеты смогут получить спортивные разряды на дистанциях в пять, десять и 21 километр: таковы нормативы Единой спортивной классификации. 

На субботу намечены детские старты, а серьёзный размах событие обретёт в воскресенье, когда на дорожки выбегут взрослые марафонцы. На выбор им представлены дистанции в два, пять и 10 километров. Для людей с ограниченными возможностями по здоровью – сокращённый забег в 500 метров.